Γέφυρες Αυτοκινητόδρομου Ιωάννινα-Κακαβιά
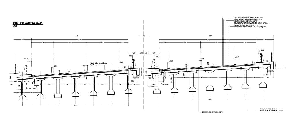
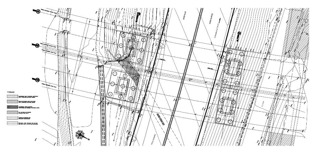
Προκαταρκτικές, Προμελέτες και Οριστικές μελέτες 36 τεχνικών έργων (2 κοιλαδο-γεφυρών ανοιγμάτων 500 και 300 μ., 4 άνω διαβάσεων, μιάς γέφυρας και 29 κάτω διαβάσεων) του νέου Αυτοκινητόδρομου Ιωάννινα – Κακαβιά (επέκταση της Ιόνιας Οδού). Εκπονήθηκαν και εγκρίθηκαν Προκαταρκτικές , Προμελέτες και Οριστικές μελέτες τεχνικών έργων . Ποσοστό συμμετοχής 50%.
| Φορέας | Ε.Υ.Δ.Ε. / Μ.Ε.Δ.Ε. |
|---|---|
| Τοποθεσία έργου | Ιωάννινα |
| Έτος: | 2010 |